Szolgáltatásaink
Átrakási szolgáltatások
Raktározási szolgáltatások
VÁM közreműködés
Vasútvállalati tevékenység
Fémipari szolgáltatások
Társaságunkról
Köszöntő
Küldetésünk
Jövőképünk
Minőségpolitikánk
KIR politikánk
Menedzsment
Értékesítőink
Telephelyeink
Átrakó története
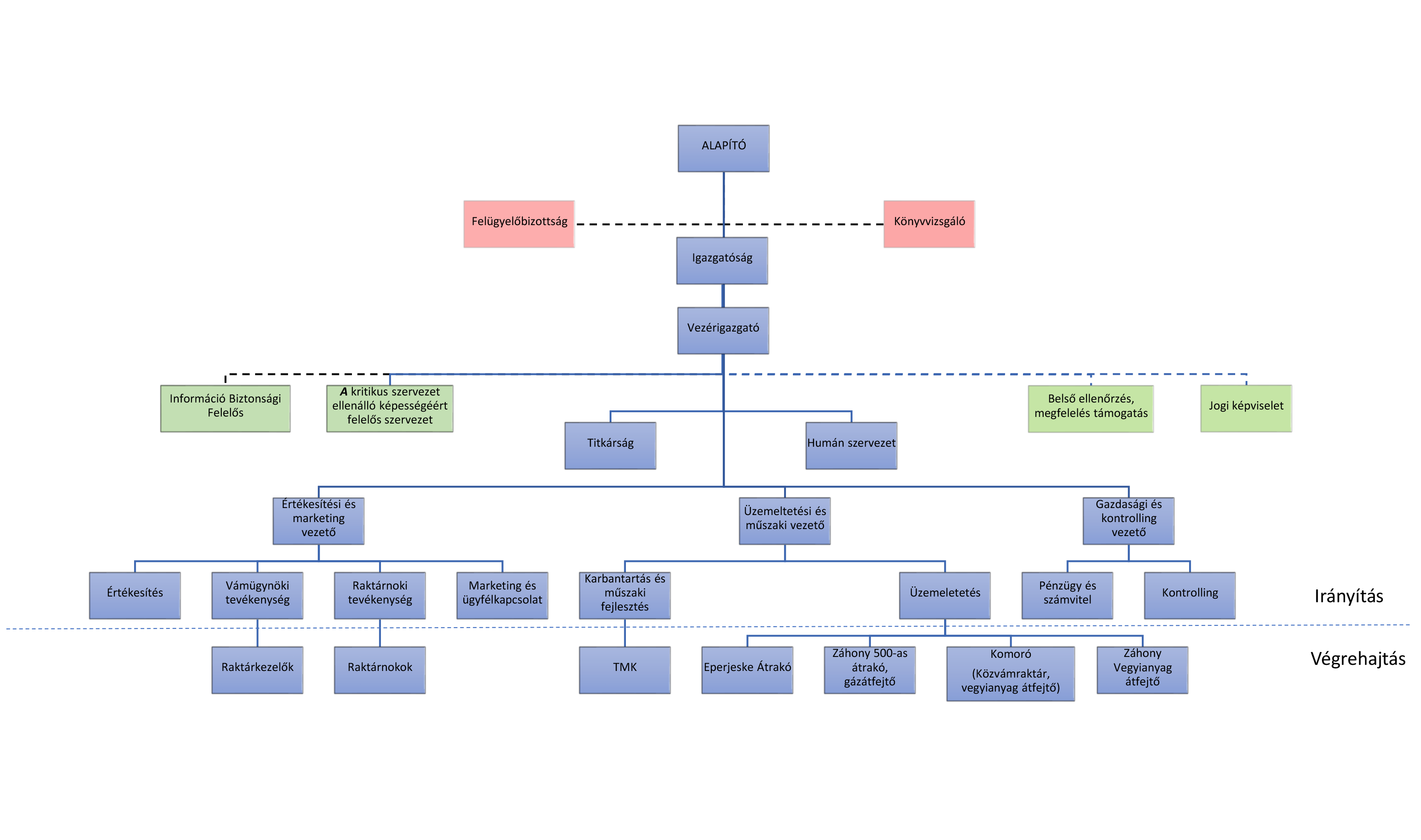
Szervezeti felépítésünk
Esélyegyenlőségi terv 2019-2021
E-portál
Árajánlatkérő
Ügyfél elégedettség kérdőív
Pályázatok
Felsőfokú duális képzés
Sajtószoba
Prospektusok
Média megjelenések
Magazinunk
Kapcsolat
Kapcsolattartók
Felügyeleti szerveink
Körzet térképe
GDPR tájékoztató
Esélyegyenlőségi tájékoztató
ZÁHONY-PORT Zrt. szervezeti felépítése